国际铜期货合约简介
铜是与我们生活关系十分密切的有色金属,自然界中的资源十分丰富,用途广泛,主要应用于电力电子、冶金、轻工等领域。国际铜的上市交易所为上海国际能源交易中心,合约文本如下:

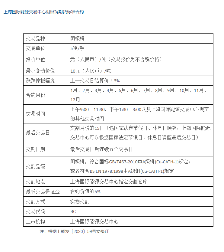
图片来源:上海国际能源交易中心
由合约可知:
1. 交易单位为5吨/手,也就是说1手国际铜是5吨。
2. 报价单位为元/吨,这里的报价为不含税价格,与其他的商品期货报价略有不同。
3. 最小变动价位为10元/吨,结合交易单位可以算出一手国际铜期货波动一个点对应的价格变动,用交易单位*最小变动价位*1手=5*10*1=50元
4. 涨跌停板幅度为上一交易日结算价的±3%,需要注意的是,这个标注不是一成不变的,当出现涨停货跌停时,交易所会调节这一比例。
5. 合约月份为1-12月
6. 交易时间为交易日的上午9:00-11:30,下午1:30-3:00,注意哦,国际铜期货是有夜盘的,夜盘交易时间为21:00-凌晨1:00.
7. 最后交易日为交割月份的15日
8. 交割日期为最后交易日后连续五个交易日
9. 交割品级为符合国标GB/T467-2010中A级铜(Cu-CATH-1)规定;或者符合BS EN 1978:1998中A级铜(Cu-CATH-1)规定
10. 最低交易保证金为合约价值的5%,注意哦,这个保证金可不是真正交易时的保证金,为了防范风险事件的发生,期货公司会提高保证金比例
11. 交割方式为实物交割
12. 交易代码为BC
本文内容仅为期货交易相关知识的介绍、分享,不构成对投资者的任何推介和投资建议,请投资者充分了解投资风险并评估自身风险承受能力后谨慎参与。
提醒:交易有风险,入市需谨慎。
版权声明:如无特殊标注,文章均为本站原创,转载时请以链接形式注明文章出处。








评论