中证1000股指期货合约与上证50、中证500、沪深300股指期货合约对比情况
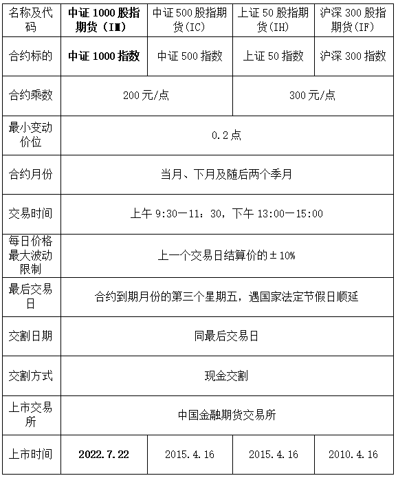
2022年7月22日(星期五),中证1000股指期货正式在中国金融期货交易所挂牌交易,今天小编用一个图表来将中证1000股指期货合约与上证50、中证500、沪深300股指期货合约进行对比,快来看看有哪些异同吧。
【中国金融期货交易所上市品种】

本文内容仅为期货交易相关知识的介绍、分享,不构成对投资者的任何推介和投资建议,请投资者充分了解投资风险并评估自身风险承受能力后谨慎参与。
提醒:交易有风险,入市需谨慎。
版权声明:如无特殊标注,文章均为本站原创,转载时请以链接形式注明文章出处。








评论