一手焦炭期货多少吨,焦炭期货的最后交易日是什么时候?
焦炭是一种固体燃料,由煤在约1000℃的高温条件下经干馏而获得,主要成分是碳,是具有裂纹和不规则的孔孢结构体(或孔孢多孔体)。主要用于高炉炼铁和用于铜、铅、锌等有色金属的鼓风炉冶炼,起还原剂、发热剂和料柱骨架作用。

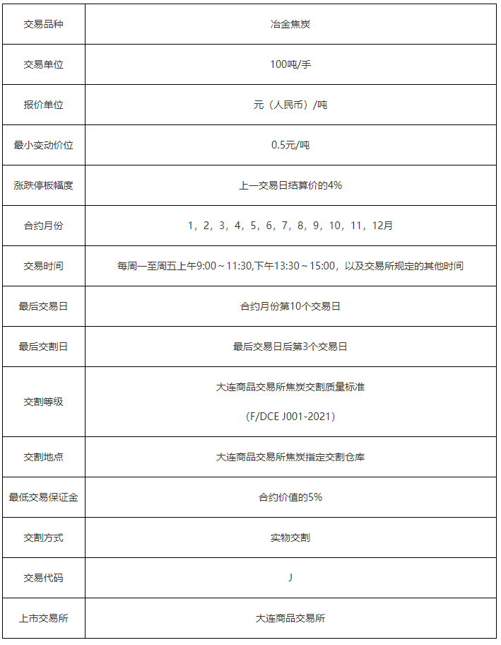
焦炭期货是在大连商品交易所上市的, 交易代码为 J , 交易单位是 100吨/手,所以焦炭期货一手是100吨,最小变动价位是0.5元/吨,焦炭期货的合约月份是1~12月,最后交易日是 合约月份第 10个交易日 。 最低交易保证金为合约价值的 5% 。
本文内容仅为期货交易相关知识的介绍、分享,不构成对投资者的任何推介和投资建议,请投资者充分了解投资风险并评估自身风险承受能力后谨慎参与。
提醒:交易有风险,入市需谨慎。
版权声明:如无特殊标注,文章均为本站原创,转载时请以链接形式注明文章出处。









评论