黄金手续费是怎么计算的?一手多少钱?
2008年1月9日,经中国证监会批准,黄金期货合约在上海期货交易所上市交易。大家一定都知道黄金期货,但是对于手续费的计算可能不太熟悉,带领大家了解一下黄金期货所需手续费及手续费的计算方法。

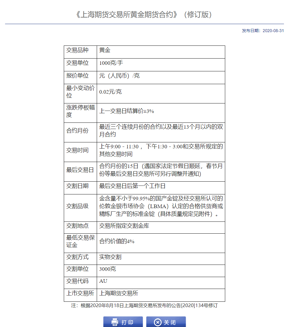
图片来源:上海期货交易所
由上图可知,黄金期货的交易单位是1000克,最小波动是0.05元,那么黄金期货波动一个点的盈亏是1000*0.05=50元。手续费的标准为15元/手(仅供参考),黄金期货是按照成交手数来算手续费的,和本身的价格无关。所以您开仓一手黄金期货,手续费就位固定的15元。
本文数据信息为截至文章发布时相关品种的举例说明,仅供参考使用,实际收取标准以期货公司规定为准。本文内容不构成对投资者的任何推介和投资建议,请投资者充分了解投资风险并评估自身风险承受能力后谨慎参与。
提醒:期货交易有风险,入市需谨慎。
版权声明:如无特殊标注,文章均为本站原创,转载时请以链接形式注明文章出处。









评论